Herramientas de usuario

Herramientas del sitio


ada:howto:sicoferp:factory:sicoferpscriptsdb:fe:flujo_implementacion.png

flujo_implementacion.png

flujo_implementacion.png
Fecha:
2023/10/24 15:23
Nombre del archivo:
flujo_implementacion.png
Formato:
PNG
Tamaño:
62KB
Ancho:
961
Alto:
573
Referencias para:
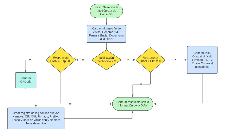
controlnotifielect

Puede que esta lista no esté completa debido a restricciones de la ACL y a las páginas ocultas.